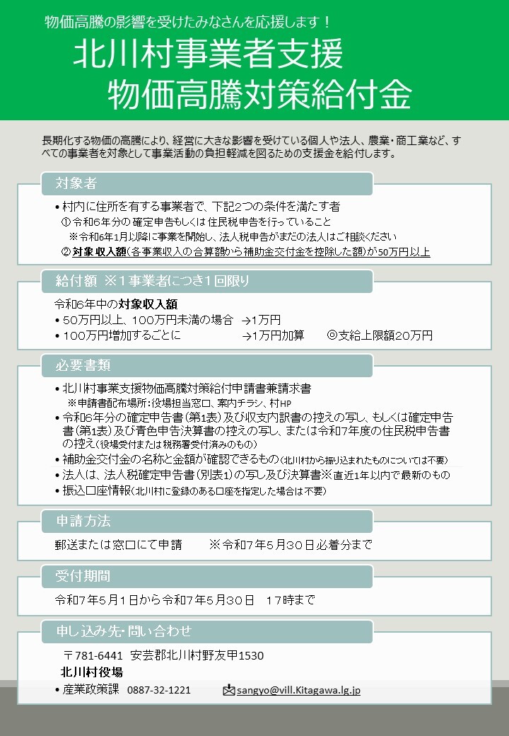
北川村事業者支援物価高騰対策給付金支援事業を実施します。 トップ>北川村事業者支援物価高騰対策給付金支援事業を実施します。 ページID:1892 掲載日 : 2025/04/23 更新日 : 2025/04/23 北川村事業者支援物価高騰対策給付金支給事業実施要綱(PDF:175KB) 物価高騰対策給付金申請書(PDF:391KB) チラシ(PDF:3.84MB) PDFファイルを開くにはAdobe Readerが必要です。 Adobe Readerは、無料で以下のリンクからダウンロードできます。 「Adobe Reader」のダウンロードはこちらです。 このページに関するお問い合わせ 産業政策課 電話:0887-32-1221 お問い合わせはこちら